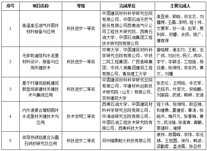
近日,中国材料研究学会发布了《关于2023年中国材料研究学会科学技术奖的公告》,总院五项成果榜上有名,其中一等奖两项。

中国材料研究学会是促进中国新材料发展的跨学科、跨领域、跨行业的学术性团体,是国内外具有重要影响力和凝聚力的全国一级学会。该学会设立的“中国材料研究学会科学技术奖”旨在授予对材料科学前沿研究具有深远影响的、被公认的重要发现和材料技术重大突破的创新成果;对发展高技术有巨大推动作用的关键新材料合成与制造技术;对提升传统材料品质和促进产业技术进步影响面广、经济效益巨大的工程技术开发成果。
此次总院获奖成果涉及特种水泥、特种功能材料、低碳建材和耐火材料等领域,总院将牢记“国之大者”,始终肩负服务“国家重大工程、国防军工建设、美好环境保护”的三大使命,在科技自立自强的战略指引下,持续在传统建材和新材料领域深耕,坚持“四个面向”,以更高质量的成果服务建材工业绿色发展,为保障国家重大工程、民生工程贡献科技力量。